学校主页
English
首页
学院概况
学院简介
现任领导
组织结构
院长寄语
师资力量
教授风采
导师队伍
材料成型及控制工程系
高分子材料系
智能材料与结构系
金属材料工程系
无机非金属材料系
新能源材料系
实验师资
本科教育
专业简介
教学信息
制度规范
教研教改
研究生教育
学位点简介
培养方案
培养制度
学科科研
科研机构
科研项目
科研成果
学术活动
党建工作
基层组织
目标管理
党员发展
群团活动
网上党校
学生工作
学工队伍
学工动态
成长导航
才苑之星
创新创业
学生资助
就业指导
日常管理
实验中心
中心概况
规章制度
仪器设备
校外基地
设备共享
计算仿真平台
性能与结构表征设备
材料制备设备
合作交流
才苑讲堂
交流项目
校友专栏
环球360手机版登录
联系我们
资料下载
才苑智创基地
基地动态
团队简介
管理规范
首页
学院概况
学院简介
现任领导
组织结构
院长寄语
师资力量
教授风采
导师队伍
材料成型及控制工程系
高分子材料系
智能材料与结构系
金属材料工程系
无机非金属材料系
新能源材料系
实验师资
本科教育
专业简介
教学信息
制度规范
教研教改
研究生教育
学位点简介
培养方案
培养制度
学科科研
科研机构
科研项目
科研成果
学术活动
党建工作
基层组织
目标管理
党员发展
群团活动
网上党校
学生工作
学工队伍
学工动态
成长导航
才苑之星
创新创业
学生资助
就业指导
日常管理
实验中心
中心概况
规章制度
仪器设备
校外基地
设备共享
计算仿真平台
性能与结构表征设备
材料制备设备
合作交流
才苑讲堂
交流项目
校友专栏
环球360手机版登录
联系我们
资料下载
才苑智创基地
基地动态
团队简介
管理规范
首页
>
党建工作
> 目标管理
目标管理
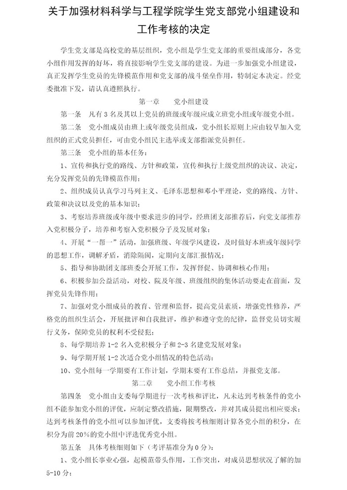
关于加强环球360游戏在线注册学生党支部党小组建设和工作考核的决定
日期:2021-04-24
|
访问量: